فیلم های آموزشی
فیلم آموزشی فلوچارت راهنمای عملیاتی پایان نامه دوره دکترای عمومی
فیلم آموزشی فلوچارت راهنمای عملیاتی پایان نامه دوره دکترای تخصصی
 
آیین نامه ها
آئین‌نامه نگارش پایان‌نامه دانشگاه علوم پزشکی تبریز - 1398
آیین نامه دوره های دستیاری دندانپزشکی
آئین نامه آموزشی دوره دکتری عمومی دندانپزشکی
فلوچارت راهنمای عملیاتی پایان نامه دکترای عمومی
فلوچارت راهنمای عملیاتی پایان نامه دکترای تخصصی
سیاستهای پژوهشی دانشگاه


 

فرم های مربوط به ثبت و دفاع پایان نامه
راهنمای ثبت نامه در اتوماسیون جهت ارسال مستندات دفاع و ثبت پروپوزال ( ویژه اساتید راهنمای پایان نامه)
مراحل ثبت پایان نامه عمومی و تخصصی / فلوشیپ
فرم بررسی طرح در گروه
فرم ثبت پایان نامه دستیاری تخصصی
فرم ثبت پایان نامه دکترای عمومی
فرم مجوز دفاع
مراحل دفاع از پایان نامه دوره عمومی
مراحل دفاع از پایان نامه دوره تخصصی
راهنمای تکمیل فرایند دفاع و اعلام نمره پایان نامه به اداره آموزش
نحوه اعلام فارغ التحصیلی دستیاران تخصصی و فلوشیپ
راهنمای درج گواهی های اخلاق در سامانه پژوهان
متن مصوب جهت درج در پرسشنامه تحقیق در طرح / ‍ پایاننامه های دارای  پرسشنامه که نیاز به رضایت نامه آگاهانه ندارند
سوگند نامه پزشکی
فرم ترجمان دانش 
راهنمای نگارش ترجمان دانش 1
راهنمای نگارش ترجمان دانش 2
راهنمای نگارش ترجمان دانش 3
راهنمای نگارش ترجمان دانش 4
آشنایی با ترجمان دانش
نکات قابل توجه در مورد جلسات دفاع
کارگاه های اخلاق
راهنمای تایید درخواست پایاننامه برای اساتید در سیستم مدیریت تحصیلی
راهنمای عضویت و درخواست پایاننامه برای دانشجویان در سیستم مدیریت تحصیلی

فرم های مربوط به نمره رساله
 
نحوه اعلام نمره رساله عمومی و تخصصی
نحوه اعلام نمره رساله عمومی و تخصصی
فرم های راهنمای نمره دهی رساله عمومی و تخصصی
فرم راهنمای نمره دهی رساله عمومی
فرم راهنمای نمره دهی رساله تخصصی 3 ساله 
فرم راهنمای نمره دهی رساله تخصصی 5 ساله 
فرم اعلام نمره رساله عمومی
فرم اعلام نمره رساله عمومی 1 
فرم اعلام نمره رساله عمومی 2
فرم اعلام نمره رساله عمومی 3
فرم اعلام نمره رساله تخصصی 3 ساله
فرم اعلام نمره رساله 1 تخصصی 3 ساله 
فرم اعلام نمره رساله 2 تخصصی 3 ساله 
فرم اعلام نمره رساله 3 تخصصی 3 ساله 
فرم اعلام نمره رساله 4 تخصصی 3 ساله
فرم اعلام نمره رساله تخصصی 5 ساله
فرم اعلام نمره رساله 1 تخصصی 5 ساله
فرم اعلام نمره رساله 2 تخصصی 5 ساله
فرم اعلام نمره رساله 3 تخصصی 5 ساله
چک لیست نمره رساله برای دانشجویان و دستیاران تخصصی
چک لیست نمره رساله برای دانشجویان عمومی
چک لیست نمره رساله دستیاران تخصصی 3 ساله
چک لیست نمره رساله دستیاران تخصصی 5 ساله


 

مستندات مورد نیاز جهت دفاع پایان نامه عمومی، تخصصی و فلوشیپ در مورد مقاله
 مستندات مورد نیاز جهت دفاع پایان نامه عمومی در مورد مقاله
مستندات مورد نیاز جهت دفاع پایان نامه تخصصی در مورد مقاله
مستندات مورد نیاز جهت دفاع پایان نامه/فارغ التحصیلی دانشجویان رشته های فلوشیپ دندانپزشکی در مورد مقاله

 

 

 پایان نامه های محصول محور 
پایان نامه محصول محور
پروفایل فناورانه استاد راهنما
جداول مرتبط با پایان نامه های محصول محور
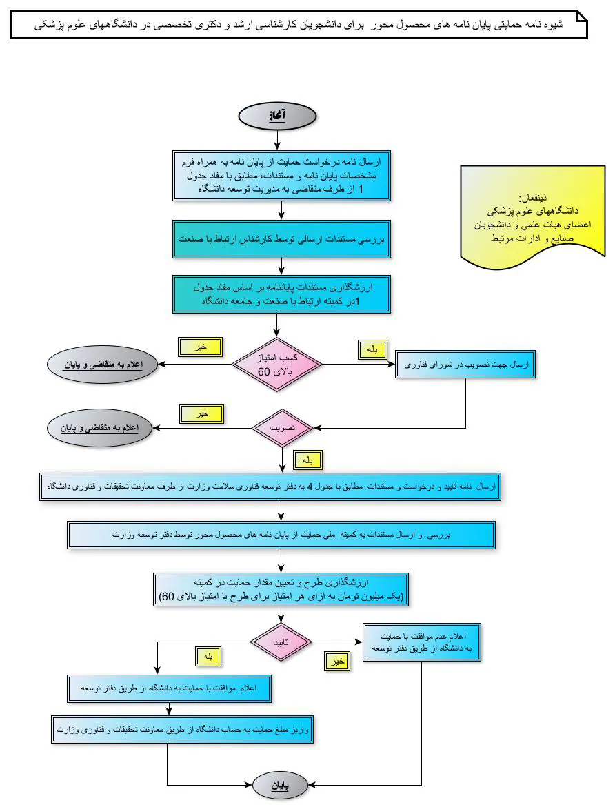
شیوه نامه حمایتی پایان نامه محصول  محور
فرآیند پایان نامه محصول محور



 

فرم ها
طرح پیشنهادی تحقیق و ضمائم
راهنمای تهیه رضایتنامه برای طرحهای تحقیقاتی پرسشنامه ای 
فرمهای مربوط به اعزام به همایش های خارجی
راهنمای تهیه رضایتنامه آگاهانه



 



Font homa

تغییر اندازه فونت:

تغییر فاصله بین کلمات:

تغییر فاصله بین خطوط:

تغییر نوع موس:

تغییر فونت:

تغییر رنگ ها:

رنگ اصلی:

رنگ دوم:

رنگ سوم:

بازنشانی تنظیمات: